
Giá vàng trong nước và thế giới
VnEconomy cập nhật giá vàng trong nước & thế giới hôm nay: SJC, 9999, giá vàng USD/oz, biến động giá vàng tăng, giảm - phân tích, dự báo & dữ liệu lịch sử.
Thứ Tư, 17/12/2025
Tuệ Lâm
19/12/2023, 20:52
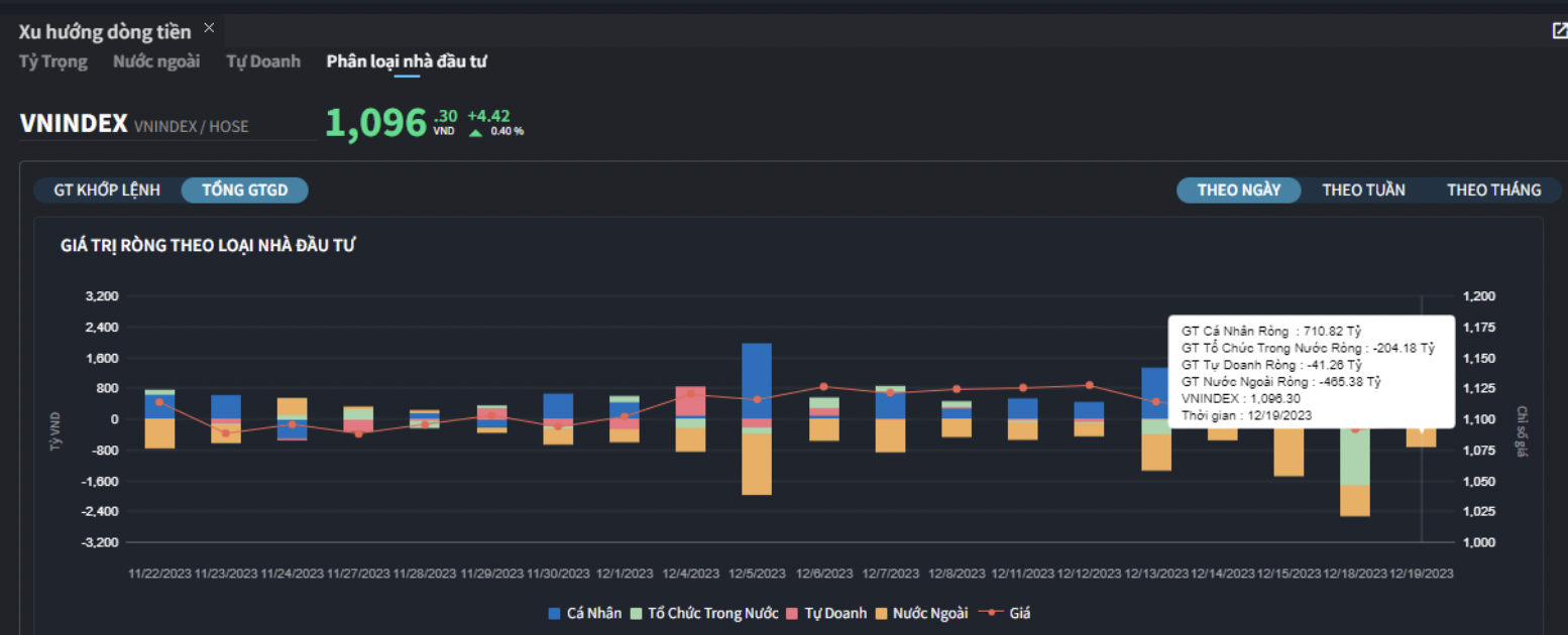
Nhà đầu tư Cá nhân mua ròng 710.8 tỷ đồng, trong đó họ mua ròng khớp lệnh là 362.3 tỷ đồng. Tính riêng giao dịch khớp lệnh, họ mua ròng 14/18 ngành, chủ yếu là ngành Dịch vụ tài chính...
Hoạt động vào ròng của Fubon ETF trở thành động lực chính kích hoạt tiền nội đổ vào thị trường, Vn-Index bật lên hồi phục vào cuối phiên. Chỉ số vẫn giằng co khó chịu từ đầu cho tới sau 2g chiều, dòng tiền nội nhập cuộc đưa chỉ số kết phiên tăng nhẹ 4,42 điểm về vùng giá 1.096 điểm. Độ rộng càng cuối phiên càng tích cực với 256 mã tăng trên 231 mã giảm điểm.
Lực cầu vào mạnh cuối phiên nhưng thanh khoản cả ngày vẫn thấp so với phiên hôm qua đạt 15.100 tỷ đồng trong đó khối ngoại vẫn xả ròng 464.0 tỷ đồng, tính riêng giao dịch khớp lệnh thì họ bán ròng 328.1 tỷ đồng.
Mua ròng khớp lệnh chính của nước ngoài là nhóm Bán lẻ, Hàng & Dịch vụ Công nghiệp. Top mua ròng khớp lệnh của nước ngoài gồm các mã: FUEVFVND, VRE, HDB, MWG, SAB, VHC, PVT, BCM, VJC, KBC.
Phía bên bán ròng khớp lệnh của nước ngoài là nhóm Ngân hàng. Top bán ròng khớp lệnh của nước ngoài gồm các mã: SSI, VNM, HCM, STB, VND, VCI, KDH, SHB, VIC.
Nhà đầu tư Cá nhân mua ròng 710.8 tỷ đồng, trong đó họ mua ròng khớp lệnh là 362.3 tỷ đồng. Tính riêng giao dịch khớp lệnh, họ mua ròng 14/18 ngành, chủ yếu là ngành Dịch vụ tài chính. Top mua ròng của nhà đầu tư cá nhân tập trung gồm: STB, SSI, VNM, VPB, HCM, GAS, VND, MSN, VCI, VCB.
Phía bán ròng khớp lệnh: họ bán ròng 4/18 ngành chủ yếu là nhóm ngành Tài nguyên Cơ bản, Hàng & Dịch vụ Công nghiệp. Top bán ròng có: EIB, FUEVFVND, ACB, HPG, MBB, PVT, HAH, EVF, VIX.
Tự doanh bán ròng 41.3 tỷ đồng tính riêng khớp lệnh họ mua ròng 46.8 tỷ đồng. Tính riêng giao dịch khớp lệnh: Tự doanh mua ròng 9/18 ngành. Nhóm mua ròng mạnh nhất là Ngân hàng, Tài nguyên Cơ bản. Top mua ròng khớp lệnh của tự doanh phiên ngày hôm nay gồm EIB, HAH, VNM, NKG, HPG, HSG, DGC, VND, PVD, VCB.
Top bán ròng là nhóm Bất động sản. Top cổ phiếu được bán ròng gồm STB, TCB, ACB, VPB, VIC, MSN, VHM, MBB, VJC, CTG.
Nhà đầu tư tổ chức trong nước bán ròng 204.2 tỷ đồng, tính riêng khớp lệnh thì họ bán ròng 81.0 tỷ đồng. Tính riêng giao dịch khớp lệnh: Tổ chức trong nước bán ròng 13/18 ngành , giá trị lớn nhất là nhóm Dịch vụ tài chính Top bán ròng có FUEVFVND, STB, GAS, VCB, MWG, SAB, MSN, REE, BCM, VPB.
Giá trị mua ròng lớn nhất là nhóm Ngân hàng. Top mua ròng có ACB, HPG, MBB, HCM, CTG, EVF, PVT, BID, VIX, NKG.
Hôm nay xuất hiện giao dịch thỏa thuận ở cổ phiếu MSN, với cá nhân là bên mua vào gần 4,66 triệu đơn vị (tương đương 302,3 tỷ đồng) từ cá nhân và tổ chức trong nước. Ngoài ra, một số giao dịch thỏa thuận đáng chú ý ở EIB, PET và MSB.
Tỷ trọng phân bổ dòng tiền giảm ở ngành Ngân hàng, Xây dựng, Thực phẩm, Bán lẻ, Công nghệ Thông tin trong khi tăng ở ngành Bất động sản, Chứng khoán, Thép, Vận tải thủy. Tỷ trọng giá trị giao dịch tăng mạnh ở nhóm vốn hóa vừa VNMID và nhỏ VNSML trong khi giảm ở nhóm vốn hóa lớn VN30
VnEconomy giới thiệu nhận định và khuyến nghị đầu tư của một số công ty chứng khoán về diễn biến thị trường ngày 17/12/2025
Nhà đầu tư tổ chức trong nước hôm nay bán ròng 798.2 tỷ đồng, tính riêng khớp lệnh thì họ bán ròng 512.3 tỷ đồng. Trong khi đó Tự doanh mua ròng 497.1 tỷ đồng...
Trong khuôn khổ "Diễn đàn Kinh tế Việt Nam 2025, triển vọng 2026" tổ chức ngày 16/12, tại Hà Nội, một chuyên gia cho rằng Chính phủ cần sớm tái cơ cấu Tổng Công ty Đầu tư và Kinh doanh vốn Nhà nước (SCIC) theo hướng chuyển thành quỹ đầu tư của Chính phủ nhằm tập trung nguồn vốn cho các lĩnh vực chiến lược và ưu tiên tăng trưởng…
Bên mua đột ngột hành động mạnh mẽ và dứt khoát trong phiên chiều nay. Dù khởi động vẫn là các mã lớn, nhưng sức lan tỏa rất rộng và kích thích được trạng thái đua giá ở hầu khắp cổ phiếu. Nếu không có sự kiềm chế của một số trụ như VIC, VCB thì VNI hôm nay đã lấy lại gần hết biên độ giảm của ngày 12/12, hình thành cụm nến mạnh mẽ.
Thị trường bất ngờ đổi chiều ngay khi mở cửa trở lại, khởi động từ một loạt cổ phiếu blue-chips lớn, sau đó lan tỏa rộng khắp. Mặc dù VIC bị ép trở lại tham chiếu lúc đóng cửa, VCB tăng yếu nhưng VN-Index vẫn ghi nhận mức bùng nổ 2,02%. Chỉ riêng số cổ phiếu tăng vượt 2% đã lên tới 115 mã.
Thuế đối ứng của Mỹ có ảnh hướng thế nào đến chứng khoán?
Chính sách thuế quan mới của Mỹ, đặc biệt với mức thuế đối ứng 20% áp dụng từ ngày 7/8/2025 (giảm từ 46% sau đàm phán), có tác động đáng kể đến kinh tế Việt Nam do sự phụ thuộc lớn vào xuất khẩu sang Mỹ (chiếm ~30% kim ngạch xuất khẩu). Dưới đây là phân tích ngắn gọn về các ảnh hưởng chính: