
Giá vàng trong nước và thế giới
VnEconomy cập nhật giá vàng trong nước & thế giới hôm nay: SJC, 9999, giá vàng USD/oz, biến động giá vàng tăng, giảm - phân tích, dự báo & dữ liệu lịch sử.
Thứ Sáu, 21/11/2025
Thu Minh
28/12/2023, 23:04
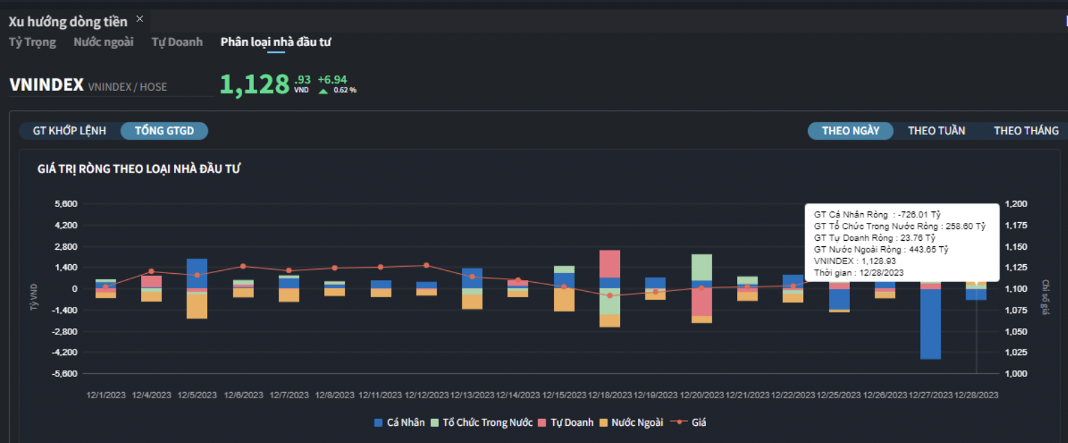
Nhà đầu tư Cá nhân bán ròng 726.0 tỷ đồng, trong đó họ bán ròng khớp lệnh là 331.7 tỷ đồng ở chiều ngược lại khối ngoại mua vào sau nhiều tháng bán ròng liên tiếp.
Khối ngoại chính thức đẩy mạnh mua ròng trở lại sau hàng chục phiên bán ra nhưng động lực này không kéo dài được bao lâu khi tâm lý cá nhân trong nước bắt đầu thoái trào. Chỉ số có lúc hưng phấn nhất được kéo tăng gần 10 điểm lực xả ồ ạt diễn ra cuối phiên có thể xem là động thái chốt lời của cá nhân khiến VN-Index kết phiên chỉ tăng nhẹ 6,9 điểm về vùng 1.128 điểm. Độ rộng dù vậy rất đẹp với 312 mã tăng trên 168 mã giảm điểm.
Thanh khoản ba sàn hôm nay khớp lệnh 17.300 tỷ đồng trong đó nhà đầu tư nước ngoài mua ròng 333.0 tỷ đồng, tính riêng giao dịch khớp lệnh thì họ mua ròng 301.3 tỷ đồng. Mua ròng khớp lệnh chính của nước ngoài là nhóm Dịch vụ tài chính, Tài nguyên Cơ bản. Top mua ròng khớp lệnh của nước ngoài gồm các mã: HCM, FUEVFVND, HSG, HPG, MWG, VPB, VCB, DGC, BCM, VIC.
Phía bên bán ròng khớp lệnh của nước ngoài là nhóm Hàng & Dịch vụ Công nghiệp. Top bán ròng khớp lệnh của nước ngoài gồm các mã: GMD, BID, SAB, GAS, NLG, VHM, SHB, PLX, LPB.
Nhà đầu tư Cá nhân bán ròng 726.0 tỷ đồng, trong đó họ bán ròng khớp lệnh là 331.7 tỷ đồng. Tính riêng giao dịch khớp lệnh, họ mua ròng 7/18 ngành, chủ yếu là ngành Hàng & Dịch vụ Công nghiệp. Top mua ròng của nhà đầu tư cá nhân tập trung gồm: GMD, BID, GAS, NVL, HAH, PDR, DCM, FPT, HDG, SAB.
Phía bán ròng khớp lệnh: họ bán ròng 11/18 ngành chủ yếu là nhóm ngành Tài nguyên Cơ bản, Ngân hàng. Top bán ròng có: HPG, HSG, HDB, VNM, CTG, HCM, MWG, VCB, STB.
Tự doanh mua ròng 23.8 tỷ đồng tính riêng khớp lệnh họ bán ròng 56.7 tỷ đồng. Tính riêng giao dịch khớp lệnh: Tự doanh mua ròng 8/18 ngành. Nhóm mua ròng mạnh nhất là Bất động sản, Thực phẩm và đồ uống. Top mua ròng khớp lệnh của tự doanh phiên ngày hôm nay gồm ACB, DBC, KDH, VHM, NLG, CTG, STB, GMD, HSG, VRE.
Top bán ròng là nhóm Dịch vụ tài chính. Top cổ phiếu được bán ròng gồm FUEVFVND, HAH, HPG, TCB, VPB, FPT, VIC, MSN, HDB, FUESSVFL.
Nhà đầu tư tổ chức trong nước mua ròng 258.6 tỷ đồng, tính riêng khớp lệnh thì họ mua ròng 87.1 tỷ đồng. Tính riêng giao dịch khớp lệnh: Tổ chức trong nước bán ròng 8/18 ngành , giá trị lớn nhất là nhóm Bất động sản Top bán ròng có PDR, HCM, NVL, FUEVFVND, CMG, DIG, DCM, ACB, SBT, VPB. Giá trị mua ròng lớn nhất là nhóm Tài nguyên Cơ bản. Top mua ròng có HPG, HDB, VNM, HSG, CTG, SHB, VHM, STB, NKG, SSI.
Giá trị giao dịch thỏa thuận trong phiên hôm nay đạt gần 2.933 tỷ đồng, giảm -61,6% so với hôm qua và chiếm 16,9% tổng giá trị giao dịch.
Cá nhân tiếp tục giao dịch thỏa thuận sôi động ở nhiều cổ phiếu, tập trung ở OCB và MSN.
Ngoài ra, hôm nay xuất hiện nhiều giao dịch mua thỏa thuận của khối Tự doanh, tuy nhiên giá trị tương đối nhỏ.
Tỷ trọng phân bổ dòng tiền giảm ở ngành Chứng khoán, Xây dựng, Thực phẩm, Công nghệ Thông tin, Điện trong khi tăng ở ngành Bất động sản, Ngân hàng, Thép, Nuôi trồng nông & hải sản, Vận tải thủy. Tính riêng khớp lệnh, tỷ trọng giá trị giao dịch tăng ở nhóm vốn hóa lớn VN30 trong khi GIẢM ở nhóm vốn hóa vừa VNMID và nhỏ VNSML.
Không chỉ đồng yên bị bán mạnh, mà trái phiếu chính phủ Nhật Bản và cổ phiếu nước này cũng bị nhà đầu tư xả hàng trong những phiên gần đây...
Phiên đáo hạn phái sinh kết thúc bình yên khi khối lượng hợp đồng mở còn rất thấp. Các cổ phiếu trụ giao dịch “hiền” và cung cầu quá khác biệt khiến thanh khoản hai sàn rơi xuống đáy 7 tháng.
Mặc dù VN-Index kết phiên sáng nay vẫn tăng nhẹ 3,9 điểm (+0,24%) nhưng riêng VIC đã đem về hơn 4 điểm. Độ rộng xác nhận cổ phiếu vẫn đang điều chỉnh, dù biên độ không lớn. Hôm nay là phiên đáo hạn phái sinh, sự thận trọng thể hiện rõ rệt ở mức thanh khoản cực thấp.
Thị trường chứng khoán Mỹ tăng điểm trong phiên giao dịch ngày thứ Tư (19/11), chấm dứt chuỗi 4 phiên giảm do áp lực bán cổ phiếu công nghệ...
Trong bối cảnh kinh tế toàn cầu nhiều biến động, Masan Consumer (UPCoM: MCH) vẫn duy trì hiệu quả sinh lời vượt trội, thuộc nhóm doanh nghiệp FMCG có biên lợi nhuận cao nhất khu vực. Năm 2025, công ty được S&P Global vinh danh trong nhóm doanh nghiệp hàng tiêu dùng bền vững hàng đầu thế giới.
Thuế đối ứng của Mỹ có ảnh hướng thế nào đến chứng khoán?
Chính sách thuế quan mới của Mỹ, đặc biệt với mức thuế đối ứng 20% áp dụng từ ngày 7/8/2025 (giảm từ 46% sau đàm phán), có tác động đáng kể đến kinh tế Việt Nam do sự phụ thuộc lớn vào xuất khẩu sang Mỹ (chiếm ~30% kim ngạch xuất khẩu). Dưới đây là phân tích ngắn gọn về các ảnh hưởng chính: