
Nâng hạng thị trường chứng khoán Việt Nam
Việt Nam đáp ứng các tiêu chí nâng hạng từ thị trường chứng khoán cận biên lên thị trường mới nổi.
Thứ Tư, 05/11/2025
Phúc Minh
12/07/2012, 10:59
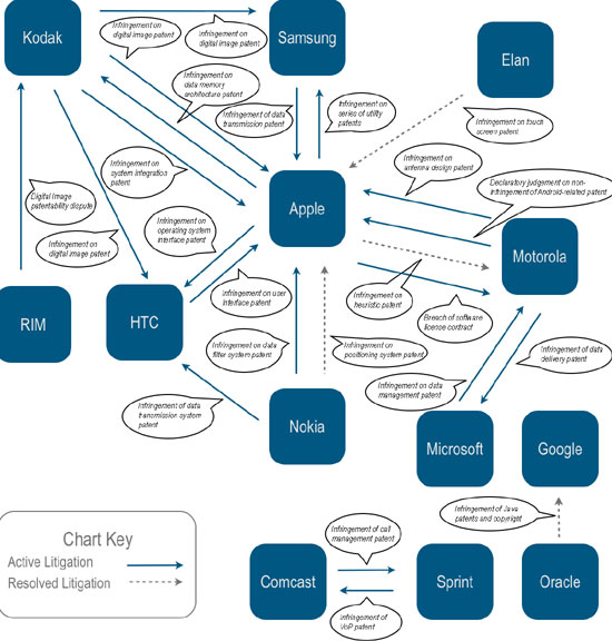
Apple là trung tâm của 60% các vụ kiện tụng liên quan tới bản quyền sáng chế công nghệ di động
Trong vòng 2 năm trở lại đây, ngành công nghiệp không dây thế giới đã bị cuốn vào một trận chiến bản quyền kéo dài liên miên, với sự dính líu của hàng loạt tên tuổi lớn trong làng công nghệ thế giới.
Tuy nhiên, trong cuộc chiến tranh chấp quyền sở hữu bằng sáng chế công nghệ di động đó, hãng Apple của Mỹ là "tâm chấn" của khoảng 60% số vụ kiện tụng, hãng tin tài chính Bloomberg dẫn báo cáo mới nhất của Công ty Tư vấn Kanzatec IP cho hay.
Theo Kanzatec IP, cùng với việc thị phần toàn cầu đang tiếp tục tăng lên mạnh mẽ và lượng tiền mặt trong tay mỗi lúc một lớn hơn, Apple ngày càng trở thành mục tiêu lớn hơn và hấp dẫn hơn đối với những người đang sở hữu bản quyền sáng chế công nghệ.
"Tôi cho rằng, Apple sẽ tiếp tục là trung tâm trên sơ đồ kiện tụng của các công ty công nghệ thông tin di động hàng đầu cho tới khi nào Apple vẫn muốn duy trì vai trò thống trị trên thị trường", Feisal Mosleh, Phó chủ tịch cao cấp của Kanzatec IP, nhận định.
Vụ kiện cáo mới nhất liên quan tới Apple là về công nghệ khử tiếng ồn. Theo trang Macworld, nguyên đơn là Noise Free. Hãng này cho biết, năm 2007 họ đã đăng ký bản quyền công nghệ khử tiếng ồn khi người dùng thực hiện cuộc trò chuyện trên điện thoại.
Đến năm 2010, Văn phòng thương hiệu và sáng chế Mỹ đã chính thức cấp bằng sáng chế về công nghệ này cho Noise Free với mã 7.742.790. Theo Noise Free, từ tháng 5 đến 9/2007, đại diện của công ty đã làm việc với Apple để giới thiệu công nghệ trên.
Noise ký một thỏa thuận vào cuối năm 2008, cung cấp cho Apple một số tài liệu về công nghệ giảm tiếng ồn của họ và đồng ý không tiết lộ bí mật này. Tuy nhiên, mối quan hệ này bắt đầu tan rã vào năm 2010 khi Apple hợp tác với một hãng đối thủ của Noise.
Đến tháng 6/2010, Apple đã đệ đơn xin cấp bằng sáng chế về “công nghệ giảm tiếng ồn khi người dùng thực hiện cuộc gọi”. Noise Free cho rằng, hãng công nghệ "quả táo" đã “ăn cắp” một số ý tưởng mà trước đây công ty công nghệ này đã chia sẻ với Apple.
Hiện tại Apple chưa đưa ra bình luận về vụ việc này. Theo giới phân tích, nếu cáo buộc của Noise Free là sự thật và Apple bị thua trong vụ kiện tụng này, rất có khả năng "nhà táo" sẽ phải trả một khoản tiền bồi thường lớn nhất trong lịch sử phát triển của mình.
Dưới đây là sơ đồ các vụ kiện tụng liên quan tới bằng sáng chế giữa các công ty công nghệ hàng đầu thế giới trong vòng 2 năm qua.
Nhà sản xuất chip theo hợp đồng lớn nhất thế giới - TSMC- dự kiến sẽ tăng giá chip từ năm sau...
Google, OpenAI tung dịch vụ AI miễn phí, đầu tư trung tâm dữ liệu tỷ đô để thu hút 900 triệu người dùng của Ấn Độ…
Với các đặc tính điện và từ độc đáo, đất hiếm là một phần không thể thiếu của cuộc sống hiện đại. Mười bảy kim loại của nhóm đất hiếm được sử dụng trong các công nghệ then chốt hiện nay. Terbium là nguyên tố thiết yếu để sản xuất nam châm vĩnh cửu, quan trọng đối với máy phát điện tuabin gió và động cơ xe điện. Các nguyên tố đất hiếm như cerium và lanthanum cũng cần thiết trong lĩnh vực xe điện, chẳng hạn như thành phần của bộ chuyển đổi xúc tác cũng như trong pin của xe hybrid. Trong khi đó, europium và yttrium là thành phần thiết yếu của đèn LED và màn hình điện thoại thông minh. Nhu cầu toàn cầu về kim loại đất hiếm đã tăng lên trong bối cảnh diễn ra quá trình chuyển đổi xanh và nhu cầu phát triển trí tuệ nhân tạo (AI).
Thuế đối ứng của Mỹ có ảnh hướng thế nào đến chứng khoán?
Chính sách thuế quan mới của Mỹ, đặc biệt với mức thuế đối ứng 20% áp dụng từ ngày 7/8/2025 (giảm từ 46% sau đàm phán), có tác động đáng kể đến kinh tế Việt Nam do sự phụ thuộc lớn vào xuất khẩu sang Mỹ (chiếm ~30% kim ngạch xuất khẩu). Dưới đây là phân tích ngắn gọn về các ảnh hưởng chính: