
Giá vàng trong nước và thế giới
VnEconomy cập nhật giá vàng trong nước & thế giới hôm nay: SJC, 9999, giá vàng USD/oz, biến động giá vàng tăng, giảm - phân tích, dự báo & dữ liệu lịch sử.
Thứ Bảy, 31/01/2026
Thu Minh
19/02/2024, 19:01
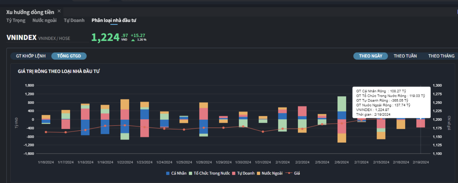
Thanh khoản ba sàn lên cao nhất 9 tuần khớp lệnh 29.000 tỷ đồng trong đó khối ngoại mua ròng 1776.9 tỷ đồng, tính riêng giao dịch khớp lệnh thì họ mua ròng 146.9 tỷ đồng.
Thị trường chính thức đổi trụ thành công khi nhóm bất động sản nổi lên dẫn dắt trong phiên giao dịch ngày vía Thần tài. Chỉ số tiến thẳng một mạch từ đầu phiên đến cuối phiên tăng 15,27 điểm tương ứng tăng 1,26% về vùng giá 1.224,97 điểm. Độ rộng đẹp với 298 mã tăng trên 217 mã giảm điểm.
Trong đó, bất động sản tiếp đà phiên trước tăng mạnh 3,63% riêng họ nhà Vin có VIC và VRE bật tăng hết biên độ nhờ hàng loạt thông tin tích cực trên thị trường, VHM tăng 6,67% riêng ba cổ phiếu này đóng góp 6 điểm cho cả thị trường chung. Ở chiều ngược lại, LGC, LPB, PNJ là ba cổ phiếu tiêu cực cho thị trường dù không đáng kể.
Thanh khoản ba sàn lên cao nhất 9 tuần khớp lệnh 29.000 tỷ đồng trong đó khối ngoại mua ròng 1776.9 tỷ đồng, tính riêng giao dịch khớp lệnh thì họ mua ròng 146.9 tỷ đồng.
Mua ròng khớp lệnh chính của nước ngoài là nhóm Bất động sản, Điện, nước & xăng dầu khí đốt. Top mua ròng khớp lệnh của nước ngoài gồm các mã: VHM, VRE, VIC, MSN, EVF, HPG, GAS, SSI, FRT, MSB.
Phía bên bán ròng khớp lệnh của nước ngoài là nhóm Dịch vụ tài chính. Top bán ròng khớp lệnh của nước ngoài gồm các mã: VND, DBC, MWG, VNM, CTG, GEX, STB, SAB, PAN.
Nhà đầu tư Cá nhân mua ròng 108.3 tỷ đồng, trong đó họ mua ròng khớp lệnh là 137.1 tỷ đồng. Tính riêng giao dịch khớp lệnh, họ mua ròng 14/18 ngành, chủ yếu là ngành Ngân hàng. Top mua ròng của nhà đầu tư cá nhân tập trung gồm: VND, MWG, DBC, VNM, HPG, TCB, FPT, CTG, NVL, DGC.
Phía bán ròng khớp lệnh: họ bán ròng 4/18 ngành chủ yếu là nhóm ngành Bất động sản, Điện, nước & xăng dầu khí đốt. Top bán ròng có: VHM, VRE, VIC, MSN, ACB, MSB, SSI, GAS, AAA.
Tự doanh bán ròng 365.0 tỷ đồng tính riêng khớp lệnh họ bán ròng 337.4 tỷ đồng. Tính riêng giao dịch khớp lệnh: Tự doanh mua ròng 4/18 ngành. Nhóm mua ròng mạnh nhất là Hóa chất, Dịch vụ tài chính. Top mua ròng khớp lệnh của tự doanh phiên ngày hôm nay gồm AAA, FUEVFVND, VRE, ASM, CRE, MSB, HT1, DBC, FUESSVFL, E1VFVN30.
Top bán ròng là nhóm Ngân hàng. Top cổ phiếu được bán ròng gồm NVL, HPG, TCB, MBB, VNM, FPT, VPB, VCB, VSC, MWG.
Nhà đầu tư tổ chức trong nước mua ròng 119.0 tỷ đồng, tính riêng khớp lệnh thì họ mua ròng 53.4 tỷ đồng. Tính riêng giao dịch khớp lệnh: Tổ chức trong nước bán ròng 9/18 ngành , giá trị lớn nhất là nhóm Tài nguyên Cơ bản Top bán ròng có HPG, DGC, FPT, VHM, GMD, CII, MWG, VGC, FUEVFVND, NKG.
Giá trị mua ròng lớn nhất là nhóm Ngân hàng. Top mua ròng có ACB, HCM, NVL, SSI, NLG, MBB, DCM, MSB, VNM, E1VFVN30.
Giao dịch thỏa thuận sôi động trở lại và đạt 3.753,8 tỷ đồng, tăng 368,6% so với phiên cuối tuần trước và đóng góp 12,9% tổng giá trị giao dịch. Trong đó, phần lớn là các giao dịch thỏa thuận giữa các nhà đầu tư cá nhân ở nhóm vốn hóa lớn, bao gồm TCB, HPG, HDB, FPT, VJC, VPB, MWG, MSN.
Tỷ trọng phân bổ dòng tiền tăng vào Chứng khoán, Thép, Hóa chất, Dầu khí, Bán lẻ, Điện trong khi giảm ở Ngân hàng, Bất động sản, Xây dựng, Thực phẩm, Nuôi trồng nông & hải sản, Kho bãi hậu cần & bảo dưỡng, Công nghệ Thông tin.
Tính riêng khớp lệnh, tỷ trọng giá trị giao dịch tăng trở lại ở nhóm vốn hóa lớn VN30 lên mức 45,6%, vượt qua nhóm vốn hóa vừa VNMID (43,8%).
Dòng tiền thu được từ các dự án gồm Vlasta - Thủy Nguyên (Hải Phòng), Yên Phong (Bắc Ninh), TT39-40 (Hà Nội), Dự án Song Khê - Nội Hoàng - (Bắc Ninh) giúp Công ty Cổ phần Phát triển bất động sản Văn Phú (mã chứng khoán: VPI) kết thúc quý 4/2025 với lợi nhuận sau thuế ở mức 132 tỷ đồng, qua đó, thực hiện 112% chỉ tiêu lợi nhuận năm 2025 - đã được các cổ đông thông qua tại cuộc họp ĐHĐCĐ thường niên.
Tuần cuối cùng của tháng đầu năm chứng kiến sự biến động dữ dội trên thị trường kim loại quý, khi giá vàng và giá bạc có những bước tiến mạnh hiếm thấy và kết thúc bằng một cú rơi tự do...
Giám đốc điều hành Sở Giao dịch Chứng khoán Indonesia từ chức sau 2 phiên thị trường lao dốc, trong bối cảnh nhà đầu tư lo ngại MSCI có thể hạ bậc Indonesia xuống nhóm thị trường cận biên...
Cổ phiếu công nghệ tiếp tục đương đầu áp lực bán dù nhà đầu tư phản ứng tích cực với việc ông Kevin Warsh được đề cử làm chủ tịch Fed...
Thị trường kim loại quý bán tháo dữ dội trong phiên giao dịch ngày thứ Sáu (30/1), sau khi Tổng thống Donald Trump công bố người được đề cử cho ghế chủ tịch Cục Dự trữ Liên bang Mỹ (Fed) là ông Kevin Warsh - một nhân vật được cho là sẽ giúp Fed giữ được sự độc lập...
Thuế đối ứng của Mỹ có ảnh hướng thế nào đến chứng khoán?
Chính sách thuế quan mới của Mỹ, đặc biệt với mức thuế đối ứng 20% áp dụng từ ngày 7/8/2025 (giảm từ 46% sau đàm phán), có tác động đáng kể đến kinh tế Việt Nam do sự phụ thuộc lớn vào xuất khẩu sang Mỹ (chiếm ~30% kim ngạch xuất khẩu). Dưới đây là phân tích ngắn gọn về các ảnh hưởng chính: